Pāriet uz lapas saturu
Jelgavas novada pašvaldība Jelgavas novada pašvaldība Jelgavas novada pašvaldība Jelgavas novada pašvaldība
Izvēlne
Atpakaļ
  • Pašvaldība
    • Dome
      • Domes vadība
      • Deputāti
      • Domes sēdes
      • Komitejas
      • Komiteju sēdes
      • Komisijas
      • Ozolnieku novada domes sēžu arhīvs
    • Pašvaldības struktūra
    • Centrālā administrācija
      • Administrācijas vadība
      • Administratīvais departaments
        • Kanceleja
        • Finanšu nodaļa
        • Personāla nodaļa
      • Budžeta plānošanas nodaļa
      • Stratēģiskās plānošanas nodaļa
      • Projektu nodaļa
      • Sabiedrisko attiecību nodaļa
      • Iepirkumu nodaļa
      • Iekšējais audits
      • Juridiskā nodaļa
      • Informācijas tehnoloģiju nodaļa
      • Saimnieciskā nodrošinājuma nodaļa
      • Jelgavas novada Būvvalde
        • Veidlapas
        • Statistika
        • Paraugprojekti mazēkām
      • Tūrisma un uzņēmējdarbības nodaļa
      • Darba aizsardzības, ugunsdrošības un civilās aizsardzības nodaļa
    • Iestādes
      • Izglītības pārvalde
      • Kultūras pārvalde
        • Bibliotēkas
      • Labklājības pārvalde
      • Īpašuma pārvalde
      • Sporta pārvalde
      • Pašvaldības policija
      • Bāriņtiesa
        • Bāriņtiesa
        • Atbalsts bez vecāku gādības palikušiem bērniem
        • Normatīvie akti
        • Valsts nodevas par bāriņtiesas pakalpojumiem
        • Statistika
      • Sociālais dienests
      • Dzimtsarakstu nodaļa
    • Pagasti
      • Cenu un Ozolnieku pagasta apvienības pārvalde
      • Elejas pagasts
      • Glūdas pagasts
      • Jaunsvirlaukas pagasts
      • Kalnciema pagasts
      • Lielplatones pagasts
      • Līvbērzes pagasts
      • Platones pagasts
      • Salgales pagasts
      • Sesavas pagasts
      • Svētes pagasts
      • Valgundes pagasts
      • Vilces pagasts
      • Vircavas pagasts
      • Zaļenieku pagasts
    • Kapitālsabiedrības
      • Jelgavas novada KU
      • Zemgales veselības centrs
    • Biedrības un nodibinājumi
      • Izglītības, kultūras un mākslas jomas biedrības
      • Jauniešu biedrības
      • Sociālās jomas biedrības
      • Pilsoniskās sabiedrības jomas biedrības
      • Sporta un brīvā laika, auto, moto jomas biedrības
      • Vēstures mantojuma, vides aizsardzības jomas biedrības
      • Mazākumtautību biedrības
      • Mednieku biedrības
      • Dzīvokļu, namu un garāžu apsaimniekošanas biedrības
      • Reliģiskās organizācijas un draudzes
      • Jelgavas novada seniori
    • Budžets
      • Jelgavas novada pašvaldības budžets
      • Ozolnieku novada budžets (līdz 30.06.2021)
      • Amatpersonu un darbinieku atalgojums
    • Normatīvie akti
      • Iekšējie normatīvie akti
      • Saistošo noteikumu projekti
      • Saistošie noteikumi
    • Projekti
      • Aktualitātes
      • Pašlaik īstenošanā
      • Īstenotie projekti
    • Iepirkumi
    • Izsoles
    • Īpašumi
      • Noteikumi un kārtības
      • Zemes noma
      • Plānotās atsavināmās zemes vienības
    • Pašvaldības ceļi un ielas
      • Pašvaldības autoceļu uzturēšanas klases
      • Pašvaldības ceļu kartes
      • Transporta masas ierobežojumi
    • Vakances
    • Trauksmes celšana
    • Publiskie dokumenti
      • Noderīga informācija iedzīvotājiem
      • Topogrāfiskās informācijas aprite
      • Pašvaldības publiskie pārskati
      • Viduslatvijas atkritumu apsaimniekošanas reģiona Jelgavas valstspilsētas, Dobeles un Jelgavas novadu atkritumu apsaimniekošanas reģionālais plāns 2023. - 2027.gadam
      • Vides pārskati
      • Uzņēmējdarbības atbalsta integrētais attīstības plāns 2018. - 2028. gadam
      • Derīgo izrakteņu ieguves atļaujas
      • Viedā pašvaldība/ Lietu interneta attīstības plāns Jelgavas novada pašvaldībai 2022 -2032
      • Informācija par noslēgtajiem pakalpojumu līgumiem atbilstoši Publiskas personas finanšu līdzekļu un mantas izšķērdēšanas novēršanas likuma 9.1panta nosacījumiem
    • Plānošanas dokumenti
      • Jelgavas novads
    • Sabiedriskā kārtība
      • Jelgavas novada pašvaldības policijas kontakti
      • Jelgavas novada pašvaldības policijas atskaites
      • Noderīga informācija iedzīvotājiem
    • Nedzīvojamo telpu noma
      • No privātpersonas iznomāto nedzīvojamo telpu nomas līgumi
      • Noslēgtie nedzīvojamo telpu nomas līgumi
      • Pašvaldība vēlas nomāt
      • Telpu nomas maksa Jelgavas novada kultūras iestādēs
      • Telpu nomas maksa Jelgavas novada sporta zālēs
      • Telpu nomas maksa Jelgavas novada muižās
      • Telpu nomas maksa Jelgavas novada iestādēs
    • NĪN parāds un pārmaksa
      • Maksāšanas paziņojumi
      • NĪN parādu piedziņa
      • NĪN parādu dzēšana
      • NĪN pārmaksas dzēšana
    • Atbalsts Ukrainai/Підтримка України
    • Telpu noma Jelgavas novada pašvaldības muižās
  • Novads
    • Par novadu
      • Iepazīsti Jelgavas novadu
      • Karte
      • Skaitļi un fakti
      • Vēsture
        • Jelgavas novada vēsture
        • Novadpētniecība
      • Simbolika
      • Apskates objekti
      • Sadraudzības partneri
      • Goda novadnieki
        • 2022. gads
        • 2023. gads
        • 2020. gads
        • 2019. gads
        • 2018. gads
        • 2017. gads
        • 2016. gads
        • 2015. gads
        • 2014. gads
        • 2013. gads
        • 2012. gads
        • 2011. gads
        • 2010. gads
    • Izglītība
      • Aktualitātes izglītībā
      • Izglītības pārvalde
      • Izglītības iestādes
        • Pirmsskolas izglītības programmas
        • Pamatskolas izglītības programmas
        • Vidusskolas izglītības programmas
        • Lielplatones pamatskola - atbalsta centrs
        • Mūzikas un mākslas skolas
        • Ozolnieku Sporta skola
        • Skolu bibliotēkas
        • Pakalpojumu cenrādis
      • Kursu piedāvājums LU Open Minded platformā
      • Interešu izglītība
      • Karjeras izglītība
        • Atbalsts jauniešiem
        • Atbalsts pedagogiem
      • Mūžizglītība
      • Pedagogiem
        • Metodiskās apvienības
        • Metodiskie materiāli
      • Vecākiem
        • Konsultatīvā un metodiskā palīdzība
        • Braukšanas maksas atvieglojumi
        • Ēdināšana izglītības iestādēs
        • Mācību priekšmetu olimpiādes
        • 2025./2026. mācību gada un brīvlaiku laiki
        • Valsts pārbaudes darbi
        • Pedagoģiski medicīniskā komisija
        • Noteikumi "Par izglītojamo apbalvošanu"
        • Privāto pirmsskolu izglītības iestāžu 2024. gada izmaksu tāmes
        • Privāto izglītības iestāžu, kas īsteno vispārējo pamata un vidējo izglītību klātienē, neklātienē vai tālmācībā, 2023. gada izmaksu tāmes
      • Pasākumu plāns
    • Kultūra
      • Aktualitātes Kultūrā
      • Iestādes
        • Kultūras iestādes
        • Telpu noma Jelgavas novada kultūras iestādēs
        • Bibliotēkas
        • Bibliotēku maksas pakalpojumi
      • Kultūras pārvalde
      • Kolektīvi
        • Amatierteātri
        • Deju kolektīvi
        • Folkloras kopas
        • Kori
        • Tautas lietišķās mākslas studijas un pulciņi
        • Vokālie ansambļi
        • Interešu pulciņi
    • Sports
    • Jaunatne
    • Tūrisms
      • Tūrisma informācija Jelgavas novadā
      • Tūrisma informācijas punkti
      • Jelgavas novada muižas
      • Krāsojamās lapas tūrisma pakalpojuma uzņēmējiem
      • Telpu noma Jelgavas novada pašvaldības muižās
      • Tūrisma pakalpojumu sniedzēju anketa
    • Sabiedriskais transports
    • Jaunsardze
      • Aktualitātes Jaunsardzē
    • Uzņēmējdarbība
      • Aktualitātes uzņēmējdarbībā
      • Tirdziņi
      • Uzņēmēju konsultatīvā padome
      • Iesniegumu veidlapas
      • Tirdzniecības atļaujas
      • Biznesa atbalsta institūcijas
      • Konkursi
      • De minimis
      • Īpašumi uzņēmējdarbībai un investīcijām
      • Uzņēmumi Jelgavas novadā
    • Sociālā joma
      • Labklājības pārvalde
      • Sociālais dienests
      • Aktivitāšu centri
      • Sociālo pakalpojumu centri
      • ESF+ programma materiālās nenodrošinātības mazināšanai
      • Aktualitātes sociālajā jomā
    • Veselība
      • Ģimenes ārsti
      • Zobārstniecība
      • Aptiekas
    • Vide
  • Pakalpojumi
    • Klientu apkalpošanas centri
    • Veidlapas un iesniegumi
    • Mājoklis un vide
    • Ģimene, tiesību aizsardzība sociālie pakalpojumi
    • Sociālais atbalsts un veselība
    • Būvniecība
    • Citi pakalpojumi
  • Aktualitātes
    • Notikumu kalendārs
    • Jaunumi
    • Jelgavas novada ziņas
    • Foto un video
    • Sabiedrības līdzdalība
      • Aktualitātes sabiedrības līdzdalības jomā
      • Iedzīvotāju padomes
      • Līdzdalības budžets
      • Uzņēmēju konsultatīvā padome
      • Informatīvie paziņojumi
      • Vēlētāju iniciatīvas
      • Publiskās apspriešanas par attīstības jautājumiem
      • Informācija par kolektīvo iesniegumu virzību
      • Trauksmes celšana
  • Kontakti
    • Pašvaldības administrācija
    • Rekvizīti
    • Domes kontakti
    • Centrālā administrācija
    • Vadības kontakti
    • Klientu apkalpošanas centri
    • Iestādes
    • Pagastu kontaktinformācija
  • Pašvaldība Jelgavas novada pašvaldība ir vietējā pārvalde, kas ar domes un tās iestāžu starpniecību nodrošina likumos noteikto funkciju, kā arī Ministru kabineta doto uzdevumu un pašvaldības brīvprātīgo iniciatīvu izpildi, ievērojot valsts un iedzīvotāju intereses.
    • Dome Informācija par domes struktūru un vadību.
      • Domes vadība Pašvaldības domes vadības fotogrāfija, dzīves gājuma apraksts (CV) un kontaktinformācija.
      • Deputāti Informācija par pašvaldības domes deputātiem, kontaktinformācija un pieņemšanas laiki.
      • Domes sēdes Domes sēžu darba kārtība, sēžu ieraksti un protokoli.
      • Komitejas Pašvaldības komitejas un to sastāvs.
      • Komiteju sēdes
      • Komisijas Pašvaldības komisijas un to sastāvs.
      • Ozolnieku novada domes sēžu arhīvs
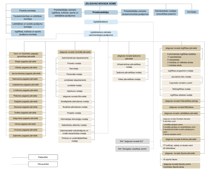
    • Pašvaldības struktūra Pašvaldības struktūra, administrācija un tās pakļautībā esošās struktūrvienības.
    • Centrālā administrācija
      • Administrācijas vadība
      • Administratīvais departaments
        • Kanceleja
        • Finanšu nodaļa
        • Personāla nodaļa
      • Budžeta plānošanas nodaļa
      • Stratēģiskās plānošanas nodaļa
      • Projektu nodaļa
      • Sabiedrisko attiecību nodaļa
      • Iepirkumu nodaļa
      • Iekšējais audits
      • Juridiskā nodaļa
      • Informācijas tehnoloģiju nodaļa
      • Saimnieciskā nodrošinājuma nodaļa
      • Jelgavas novada Būvvalde Informācija par būvvaldi, plānoto būvniecību pašvaldībā un būvniecību saistošā dokumentācija.
        • Veidlapas
        • Statistika
        • Paraugprojekti mazēkām
      • Tūrisma un uzņēmējdarbības nodaļa
      • Darba aizsardzības, ugunsdrošības un civilās aizsardzības nodaļa
    • Iestādes Informācija par pašvaldības iestādēm.
      • Izglītības pārvalde
      • Kultūras pārvalde
        • Bibliotēkas
      • Labklājības pārvalde
      • Īpašuma pārvalde
      • Sporta pārvalde
      • Pašvaldības policija
      • Bāriņtiesa Bāriņtiesas darbība, kontakti un cita saistītā informācija.
        • Bāriņtiesa
        • Atbalsts bez vecāku gādības palikušiem bērniem
        • Normatīvie akti
        • Valsts nodevas par bāriņtiesas pakalpojumiem
        • Statistika
      • Sociālais dienests
      • Dzimtsarakstu nodaļa
    • Pagasti Jelgavas novadu veido 16 pagasti, katrs pagasts iedalās lauku teritorijās un ciemos.
      • Cenu un Ozolnieku pagasta apvienības pārvalde
      • Elejas pagasts
      • Glūdas pagasts
      • Jaunsvirlaukas pagasts
      • Kalnciema pagasts
      • Lielplatones pagasts
      • Līvbērzes pagasts
      • Platones pagasts
      • Salgales pagasts
      • Sesavas pagasts
      • Svētes pagasts
      • Valgundes pagasts
      • Vilces pagasts
      • Vircavas pagasts
      • Zaļenieku pagasts
    • Kapitālsabiedrības Informācija par pašvaldības kapitālsabiedrībām.
      • Jelgavas novada KU
      • Zemgales veselības centrs
    • Biedrības un nodibinājumi Informācija par biedrībām un nodibinājumiem, kurās pašvaldība ir dibinātājs vai biedrs.
      • Izglītības, kultūras un mākslas jomas biedrības
      • Jauniešu biedrības
      • Sociālās jomas biedrības
      • Pilsoniskās sabiedrības jomas biedrības
      • Sporta un brīvā laika, auto, moto jomas biedrības
      • Vēstures mantojuma, vides aizsardzības jomas biedrības
      • Mazākumtautību biedrības
      • Mednieku biedrības
      • Dzīvokļu, namu un garāžu apsaimniekošanas biedrības
      • Reliģiskās organizācijas un draudzes
      • Jelgavas novada seniori
    • Budžets Informācija par budžeta ienākumiem, plānotajiem izdevumiem un darba samaksas sadalījumu atbilstoši amatu grupām.
      • Jelgavas novada pašvaldības budžets
      • Ozolnieku novada budžets (līdz 30.06.2021)
      • Amatpersonu un darbinieku atalgojums
    • Normatīvie akti Domes pieņemtie iekšēje noteikumi, saistošie noteikumi un saistošo noteikumu projekti.
      • Iekšējie normatīvie akti
      • Saistošo noteikumu projekti
      • Saistošie noteikumi
    • Projekti Aktuālie un jau pabeigtie projekti.
      • Aktualitātes
      • Pašlaik īstenošanā
      • Īstenotie projekti
    • Iepirkumi Informācija par plānotajiem, aktuālajiem un noslēgtajiem iepirkumiem, to dokumentācija, kā arī iepirkumu līgumi.
    • Izsoles Informācija par pašvaldības izsludinātajām izsolēm.
    • Īpašumi Informācija par nekustamajiem īpašumiem un to apsaimniekošanu.
      • Noteikumi un kārtības
      • Zemes noma Informācija par nomā nododamajām zemes vienībām, noslēgtajiem neapbūvētas zemes nomas līgumiem un medību tiesībām iznomājamām zemes vienībām.
      • Plānotās atsavināmās zemes vienības
    • Pašvaldības ceļi un ielas Informācija par pašvaldības ceļiem un ielām: autoceļu uzturēšanas klases un ceļu kartes.
      • Pašvaldības autoceļu uzturēšanas klases
      • Pašvaldības ceļu kartes
      • Transporta masas ierobežojumi
    • Vakances Informācija par aktuālajām vakancēm un amatu konkursiem iestādē.
    • Trauksmes celšana Saskaņā ar Trauksmes celšanas likumu ikvienam ir tiesības celt trauksmi publiskajā un privātajā sektorā par darba vidē novērotu sabiedrības interešu apdraudējumu.
    • Publiskie dokumenti Pašvaldības Personas datu aizsardzības politika un portāla privātuma politika.
      • Noderīga informācija iedzīvotājiem
      • Topogrāfiskās informācijas aprite
      • Pašvaldības publiskie pārskati
      • Viduslatvijas atkritumu apsaimniekošanas reģiona Jelgavas valstspilsētas, Dobeles un Jelgavas novadu atkritumu apsaimniekošanas reģionālais plāns 2023. - 2027.gadam
      • Vides pārskati
      • Uzņēmējdarbības atbalsta integrētais attīstības plāns 2018. - 2028. gadam
      • Derīgo izrakteņu ieguves atļaujas
      • Viedā pašvaldība/ Lietu interneta attīstības plāns Jelgavas novada pašvaldībai 2022 -2032
      • Informācija par noslēgtajiem pakalpojumu līgumiem atbilstoši Publiskas personas finanšu līdzekļu un mantas izšķērdēšanas novēršanas likuma 9.1panta nosacījumiem
    • Plānošanas dokumenti
      • Jelgavas novads
    • Sabiedriskā kārtība Pašvaldības policijas kontakti un cita iedzīvotājem noderīga informācija.
      • Jelgavas novada pašvaldības policijas kontakti
      • Jelgavas novada pašvaldības policijas atskaites
      • Noderīga informācija iedzīvotājiem
    • Nedzīvojamo telpu noma Informācija par nedzīvojamo telpu nomas iespējām.
      • No privātpersonas iznomāto nedzīvojamo telpu nomas līgumi
      • Noslēgtie nedzīvojamo telpu nomas līgumi
      • Pašvaldība vēlas nomāt
      • Telpu nomas maksa Jelgavas novada kultūras iestādēs
      • Telpu nomas maksa Jelgavas novada sporta zālēs
      • Telpu nomas maksa Jelgavas novada muižās
      • Telpu nomas maksa Jelgavas novada iestādēs
    • NĪN parāds un pārmaksa
      • Maksāšanas paziņojumi
      • NĪN parādu piedziņa
      • NĪN parādu dzēšana
      • NĪN pārmaksas dzēšana
    • Atbalsts Ukrainai/Підтримка України Aktuālā informācija par atbalsta sniegšanu Ukrainas civiliedzīvotājiem.
    • Telpu noma Jelgavas novada pašvaldības muižās
  • Novads Informācija par novada vēsturi un attīstību, aktualitātēm un iespējām dažādās jomās.
    • Par novadu Vispārīga informācija par novadu
      • Iepazīsti Jelgavas novadu
      • Karte
      • Skaitļi un fakti
      • Vēsture Informācija par novada vēsturi.
        • Jelgavas novada vēsture
        • Novadpētniecība Ģerboņa vēsturiskā attīstība un lietošanas iespējas.
      • Simbolika Ģerboņa vēsturiskā attīstība un lietošanas iespējas.
      • Apskates objekti
      • Sadraudzības partneri
      • Goda novadnieki
        • 2022. gads
        • 2023. gads
        • 2020. gads
        • 2019. gads
        • 2018. gads
        • 2017. gads
        • 2016. gads
        • 2015. gads
        • 2014. gads
        • 2013. gads
        • 2012. gads
        • 2011. gads
        • 2010. gads
    • Izglītība Formālās, neformālās un interešu izglītības iespējas novadā.
      • Aktualitātes izglītībā
      • Izglītības pārvalde
      • Izglītības iestādes
        • Pirmsskolas izglītības programmas
        • Pamatskolas izglītības programmas
        • Vidusskolas izglītības programmas
        • Lielplatones pamatskola - atbalsta centrs
        • Mūzikas un mākslas skolas
        • Ozolnieku Sporta skola
        • Skolu bibliotēkas
        • Pakalpojumu cenrādis
      • Kursu piedāvājums LU Open Minded platformā
      • Interešu izglītība
      • Karjeras izglītība
        • Atbalsts jauniešiem
        • Atbalsts pedagogiem
      • Mūžizglītība
      • Pedagogiem
        • Metodiskās apvienības
        • Metodiskie materiāli
      • Vecākiem
        • Konsultatīvā un metodiskā palīdzība
        • Braukšanas maksas atvieglojumi
        • Ēdināšana izglītības iestādēs
        • Mācību priekšmetu olimpiādes
        • 2025./2026. mācību gada un brīvlaiku laiki
        • Valsts pārbaudes darbi
        • Pedagoģiski medicīniskā komisija
        • Noteikumi "Par izglītojamo apbalvošanu"
        • Privāto pirmsskolu izglītības iestāžu 2024. gada izmaksu tāmes
        • Privāto izglītības iestāžu, kas īsteno vispārējo pamata un vidējo izglītību klātienē, neklātienē vai tālmācībā, 2023. gada izmaksu tāmes
      • Pasākumu plāns
    • Kultūra Notikumi, pasākumi un iespējas iesaistīties kultūras norisēs.
      • Aktualitātes Kultūrā
      • Iestādes
        • Kultūras iestādes
        • Telpu noma Jelgavas novada kultūras iestādēs
        • Bibliotēkas
        • Bibliotēku maksas pakalpojumi
      • Kultūras pārvalde
      • Kolektīvi
        • Amatierteātri
        • Deju kolektīvi
        • Folkloras kopas
        • Kori
        • Tautas lietišķās mākslas studijas un pulciņi
        • Vokālie ansambļi
        • Interešu pulciņi
    • Sports Informācija par sporta pasākumiem un iespējām novadā Sporta pārvaldes mājaslapā.
    • Jaunatne Projekti, aktīvās atpūtas un citas iespējas jauniešiem.
    • Tūrisms Informācija par apskates vietām, naktsmītnēm un kafejnīcām, restorāniem Jelgavas reģionālā tūrisma centra mājaslapā.
      • Tūrisma informācija Jelgavas novadā
      • Tūrisma informācijas punkti
      • Jelgavas novada muižas
      • Krāsojamās lapas tūrisma pakalpojuma uzņēmējiem
      • Telpu noma Jelgavas novada pašvaldības muižās
      • Tūrisma pakalpojumu sniedzēju anketa
    • Sabiedriskais transports Starppilsētu autobusu un vilcienu kustības saraksti.
    • Jaunsardze
      • Aktualitātes Jaunsardzē
    • Uzņēmējdarbība Uzņēmējdarbības vides raksturojums novadā, kā arī dažādi atbalsta mehānismi.
      • Aktualitātes uzņēmējdarbībā
      • Tirdziņi
      • Uzņēmēju konsultatīvā padome
      • Iesniegumu veidlapas
      • Tirdzniecības atļaujas
      • Biznesa atbalsta institūcijas
      • Konkursi
      • De minimis
      • Īpašumi uzņēmējdarbībai un investīcijām
      • Uzņēmumi Jelgavas novadā
    • Sociālā joma Sociālā atbalsta mehānismi novadā
      • Labklājības pārvalde
      • Sociālais dienests
      • Aktivitāšu centri
      • Sociālo pakalpojumu centri
      • ESF+ programma materiālās nenodrošinātības mazināšanai
      • Aktualitātes sociālajā jomā
    • Veselība Veselības veicināšanas pasākumi, ārstu prakses un cita medicīniska rakstura informācija.
      • Ģimenes ārsti
      • Zobārstniecība
      • Aptiekas
    • Vide Informācija par dzīvnieku turēšanu, dabas vērtībām un vides pētījumiem pilsētā.
  • Pakalpojumi Informācija par pakalpojumiem, ko iestāde klātienē vai elektroniskā veidā sniedz iedzīvotājiem un uzņēmumiem.
    • Klientu apkalpošanas centri
    • Veidlapas un iesniegumi Jelgavas novada pašvaldībai adresētās iesnieguma veidlapas.
    • Mājoklis un vide
    • Ģimene, tiesību aizsardzība sociālie pakalpojumi
    • Sociālais atbalsts un veselība
    • Būvniecība
    • Citi pakalpojumi
  • Aktualitātes Ziņas par pašvaldības aktualitātēm.
    • Notikumu kalendārs Iestādes plānotie aktuālie notikumi un pasākumi.
    • Jaunumi Aktuālā informācija Jelgavas novadā.
    • Jelgavas novada ziņas Pašvaldības ikmēneša izdevums - Jelgavas novada ziņas.
    • Foto un video Notikumu fotogrāfijas un video galerijas.
    • Sabiedrības līdzdalība Iespēja iedzīvotājiem un nevalstiskajām organizācijām iesaistīties politikas veidošanas procesā un regulējumu izstrādē.
      • Aktualitātes sabiedrības līdzdalības jomā Aktualitātes saistībā ar sabiedrības līdzdalības iespējām.
      • Iedzīvotāju padomes
      • Līdzdalības budžets
      • Uzņēmēju konsultatīvā padome Informācija par uzņēmēju konsultatīvo padomi un tās darbību.
      • Informatīvie paziņojumi
      • Vēlētāju iniciatīvas
      • Publiskās apspriešanas par attīstības jautājumiem Informācija par aktualitātēm pašvaldības attīstības plānošanā.
      • Informācija par kolektīvo iesniegumu virzību
      • Trauksmes celšana Saskaņā ar Trauksmes celšanas likumu ikvienam ir tiesības celt trauksmi publiskajā un privātajā sektorā par darba vidē novērotu sabiedrības interešu apdraudējumu.
  • Kontakti
    • Pašvaldības administrācija
      +371 63022238 +371 26009600 dome [at] jelgavasnovads.lv Pasta iela 37, Jelgava, Latvija, LV-3001
      E-adrese
      E-adrese jeb oficiālā elektroniskā adrese ir personalizēta pastkastīte portālā Latvija.gov.lv, drošai saziņai ar iestādi.
      Lasīt vairāk
    • Rekvizīti Lasīt vairāk
    • Domes kontakti Lasīt vairāk
    • Centrālā administrācija Lasīt vairāk
    • Vadības kontakti Lasīt vairāk
    • Klientu apkalpošanas centri Valsts un pašvaldības vienoto klientu apkalpošanas centru (VPVKAC) kontaktinformācija Jelgavas novadā Lasīt vairāk
    • Iestādes Pašvaldības iestāžu kontaktinformācija Lasīt vairāk
    • Pagastu kontaktinformācija Lasīt vairāk
Aizvērt

Fonta izmērs

Kontrasts

Vizuālie rīki

Citi uzstādījumi
Aizvērt iestatījumus
Atcelt
Aizvērt
Jelgavas novada pašvaldība Jelgavas novada pašvaldība Jelgavas novada pašvaldība Jelgavas novada pašvaldība
  1. Sākums
  2. Pašvaldība
  3. Struktūra

Struktūra

Atskaņot tekstu
  • Dome
  • Pašvaldības struktūra
  • Centrālā administrācija
  • Iestādes
  • Pagasti
  • Kapitālsabiedrības
  • Biedrības un nodibinājumi
  • Budžets
  • Normatīvie akti
  • Projekti
  • Iepirkumi
  • Izsoles
  • Īpašumi
  • Pašvaldības ceļi un ielas
  • Vakances
  • Trauksmes celšana
  • Publiskie dokumenti
  • Plānošanas dokumenti
  • Sabiedriskā kārtība
  • Nedzīvojamo telpu noma
  • NĪN parāds un pārmaksa
  • Atbalsts Ukrainai/Підтримка України
  • Telpu noma Jelgavas novada pašvaldības muižās
Publicēts: 16.01.2024.
Pašvaldības struktūra
Drukāt lapu
Dalīties

Dalīties ar šīs lapas saturu!

Izvēlies sociālo tīklu, kurā Tu vēlies dalīties ar šīs lapas saturu.
FacebookX / TwitterLinkedinThreads

Vai šī informācija bija noderīga?

Jūsu atsauksme palīdzēs mums uzlabot šo vietni

Lūdzu, sniedziet atsauksmi par šīs lapas saturu.

Ja vēlaties sazināties ar mums: Kontakti

Informācija par datu apstrādi ir atrodama sadaļā: Privātuma politika

Esi pirmais, kurš uzzina!

Piesakies jaunumu saņemšanai savā e-pastā.

Ātrās saites

  • Vakances
  • Iepirkumi
  • Projekti
  • Pašvaldība
  • Izsoles

Noderīgi

  • Privātuma politika
  • Piekļūstamība
  • Lapas karte
  • Sīkdatņu izvēles maiņa

Kontakti

  • +371 63022238
    +371 26009600
  • dome [at] jelgavasnovads.lv
  • Pasta iela 37, Jelgava, Latvija, LV-3001
  • E-adrese
    E-adrese jeb oficiālā elektroniskā adrese ir personalizēta pastkastīte portālā Latvija.gov.lv, drošai saziņai ar iestādi.
Visi kontakti

Sekojiet mums

  • facebook
  • instagram
  • X / Twitter X / Twitter
  • youtube
  • rss
© 2025 Jelgavas novada pašvaldība, publicētā satura visas tiesības aizsargātas.
© 2020 Valsts kanceleja, Tīmekļvietņu vienotās platformas visas tiesības aizsargātas.